時間:2025-07-24
在激光加工行業中,冷水機作為設備運行穩定與溫控精度的關鍵保障,其可靠性直接影響到激光設備的工作效率和加工質量。然而,部分用戶在使用激光冷水機時,會遇到“高溫報警”的問題,不僅中斷了加工流程,甚至可能損害激光器本身。本文將結合實際應用經驗,詳細分析高溫報警的常見原因,并提供系統性的解決方案與預防措施,幫助用戶更高效地運維冷水系統。

作為微型精密溫控解決方案提供商,深圳市酷凌時代科技有限公司長期專注于激光領域的溫控挑戰,其自主研發的多款激光冷水機產品,廣泛應用于激光打標、激光焊接、激光切割等多個場景,憑借高穩定性和優異的控溫精度贏得了客戶一致認可。下面就以酷凌時代的實戰經驗,帶您逐步拆解高溫報警問題。
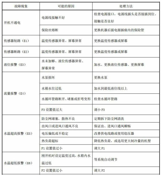
冷水機長期運行過程中,若防塵網未及時清潔,灰塵雜物容易堆積,導致空氣流通受阻,散熱效率下降,從而引發高溫報警。
安裝環境空間狹小、周邊堆放障礙物、墻體緊貼等情況,均可能影響冷水機的空氣交換,導致散熱不暢,引發過熱。
電源電壓偏低,尤其是在高負載運行時,會導致壓縮機、電風扇等關鍵部件功率不足,進而造成制冷能力下降,系統溫度異常上升。

4. 熱負荷超標
部分激光加工過程中,功率上升、工況劇變等因素會導致冷水機負荷劇增,超過其額定制冷能力,從而觸發高溫報警。
F1為部分冷水機溫控器中的目標溫度設定參數,若設置不合理(如過低),也可能造成冷水機在高溫狀態下持續運行,觸發報警。
針對上述問題,我們建議采取以下應對措施:
建議每月檢查一次防塵網,根據使用環境清潔頻率可適當縮短。酷凌時代多款冷水機均采用可拆洗設計,用戶維護更加便捷。
確保冷水機四周留有足夠的通風距離(建議≥750px),避免背靠墻體或被遮擋。特別是在酷凌時代的M系列產品中,其優化的風道設計要求通風空間配合才能達到最佳性能。
確保電源電壓穩定,并滿足設備銘牌要求。如供電質量不穩定,可外接穩壓器,防止壓縮機因低電壓無法啟動。
當加工功率提高,冷水機跟不上熱量輸出時,可調整激光功率、工作頻率,或升級為更高制冷量型號。如酷凌時代推出的CS-ARC-M270系列,最高制冷量可達2700W,專為高負荷工況打造。
適當提高F1設定值,使冷水機在溫控范圍內更早啟動壓縮機制冷,避免因延遲運行造成溫度超限。

三、預防措施
為避免高溫報警的發生,用戶應在日常運行中落實以下幾點維護管理:
冷水機內部如冷凝器、蒸發器、水箱等部位建議每季度進行一次清潔保養,防止污垢、水垢積聚,影響換熱效率。

2. 保持進風口和出風口通暢
合理布局車間設備,避免冷水機處于密閉角落或高溫區。必要時可加裝強制通風系統,輔助熱交換。
保持使用環境整潔,特別是在金屬加工、塑料加工等高粉塵車間,可加裝防塵罩。
激光冷水機的高溫報警往往不是單一原因引起,而是多種因素疊加的結果。通過對冷水機進行科學配置、合理使用和定期維護,不僅可以有效避免高溫報警的發生,還能顯著延長設備壽命、提升激光設備的加工穩定性。
酷凌時代作為專注微型制冷技術與精密溫控系統的國家高新技術企業,始終堅持以客戶應用為核心,致力于為激光行業提供更高效、更智能、更安全的冷卻解決方案。未來,我們也將持續優化產品性能與用戶體驗,助力中國智造高質量發展。

如需了解更多冷水機選型與售后支持,歡迎訪問酷凌時代官方網站或撥打技術服務熱線。