時間:2025-07-29
在激光加工領域,CO2激光因其高效、穩定的光束輸出和廣泛的應用范圍(如切割、雕刻、打標等)而被廣泛采用。然而,在CO2激光器的運行過程中,會產生大量熱量。如果散熱不及時,極易導致激光器光束功率不穩定,影響加工質量,甚至縮短設備壽命。為解決這一問題,冷水機成為CO2激光設備不可或缺的配套系統。

作為一家專注于微型制冷與高精度溫控技術的高新技術企業,酷凌時代科技有限公司深耕制冷領域多年,推出了一系列專門面向激光應用的冷水機產品,其中針對CO2激光器的定制化冷水機,更是在性能穩定性和應用匹配度上獲得了行業客戶的高度認可。
CO2激光器在運行過程中對溫度波動極為敏感,通常要求冷卻水溫保持在設定范圍內并長期穩定。酷凌時代CO2激光冷水機在研發階段就充分考慮了激光器的工作特性,采用高效壓縮機制冷技術與精密溫控系統,確保水溫控制精度可達±0.1℃。

確保激光光束功率穩定
冷水機的首要任務是幫助CO2激光設備保持功率輸出的穩定性。溫度一旦出現波動,激光光斑容易出現偏移、切割深度不均勻等問題。酷凌時代冷水機通過智能溫控與實時監測系統,保證冷卻水循環的持續性與均勻性,有效減少激光器因過熱導致的停機風險,保障生產效率。
選擇CO2激光冷水機時,需要綜合考慮激光器的功率、工作環境及使用時長。通常情況下,激光功率越高,所需的冷卻能力也越強。酷凌時代為不同功率段的CO2激光設備提供了多種冷水機型號,能夠靈活匹配客戶需求。
l流速:水流速度過低,會導致冷卻不均勻;過高則可能產生氣泡影響散熱。酷凌時代冷水機在設計上配備了穩定水泵,保證最佳流速區間。
l溫度:多數CO2激光器適宜的冷卻水溫度范圍為10℃-25℃,部分設備可根據工藝需要設定更精確的范圍。酷凌時代冷水機溫控范圍寬,且具備智能恒溫功能。
l制冷量:冷水機制冷量必須大于激光器的發熱量。酷凌時代在產品選型指導中,提供詳細的制冷量計算方法,確保客戶選用的冷水機不會因制冷不足導致設備故障。
以酷凌時代CS系列為例:
l適用于30W-300W不同功率段的CO2激光器;
l制冷量從420W到2700W可選;
l內置高精度水溫傳感器與水流報警系統;
l支持遠程監控與一鍵調節功能,方便工業生產線的集中管理。

冷水機的使用與維護
一般情況下,冷水機的循環水建議每1-2個月更換一次,具體周期取決于使用環境和水質情況。如果環境灰塵較多或設備長時間滿負荷運行,換水周期應適當縮短。
1. 關閉冷水機電源,確保安全;
2. 打開排水閥,將水箱及循環管路內的舊水排凈;
3. 用純凈水或蒸餾水沖洗水箱和水路;
4. 重新加注新鮮的純凈水,并蓋好水箱。
酷凌時代冷水機配備了易操作的排水接口,用戶可以快速完成換水操作,降低維護難度。
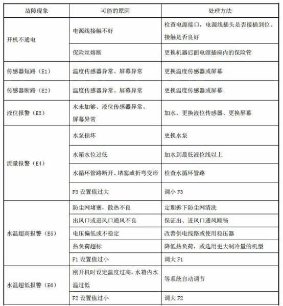
冷水機可能出現的常見故障包括:溫度報警、水流報警、制冷效果下降等。酷凌時代產品內置智能診斷系統,可通過顯示屏或遠程監控軟件實時提示故障原因,并給出解決建議。例如:
l出現溫度報警 → 檢查環境溫度或清理冷凝器灰塵;
l出現水流報警 → 檢查水路是否有堵塞或水泵是否正常工作。

若用戶無法自行解決,可聯系酷凌時代售后團隊,我們將提供專業的技術支持與維修服務。
自來水中含有礦物質和雜質,長期使用容易在水路中形成水垢,導致散熱效率下降甚至堵塞管路。酷凌時代建議用戶使用純凈水或蒸餾水,必要時可加入適量防腐劑,以延長水泵和管路的使用壽命,保證冷卻效果。
CO2激光器的高效運行離不開冷水機的穩定支持。選擇一臺性能可靠、匹配度高的冷水機,不僅能夠保障激光光束功率的穩定,還能延長設備使用壽命,提高加工質量與效率。
酷凌時代科技有限公司憑借在微型制冷與精密溫控領域的深厚積累,為CO2激光用戶提供全方位的冷卻解決方案。從產品選型到使用維護,我們始終以客戶需求為中心,確保每一臺冷水機都能在激光應用中發揮最佳性能。

如果您正在尋找適用于CO2激光設備的高性能冷水機,歡迎選擇酷凌時代產品,我們將為您提供值得信賴的專業支持。